留言板

尊敬的读者、作者、审稿人, 关于本刊的投稿、审稿、编辑和出版的任何问题, 您可以本页添加留言。我们将尽快给您答复。谢谢您的支持!

姓名
邮箱
手机号码
标题
留言内容
验证码

当期目录

2026年  第26卷  第3期

2026年第26卷第3期封面与目录
低空立体交通运输系统专刊导语
摘要:

随着交通物联网、5G通信、北斗导航系统和低空交管系统的发展,低空交通系统正在向涵盖铁路、公路、航空、水运等多式交通立体协同发展。为了突破安全运行、多维协同、智能调度等核心瓶颈,破解地面交通、水面交通与低空交通的协同联动的机制问题,构建立体交通网络的理论体系与技术范式,亟需攻克低空立体交通系统规划与运行优化、环境感知与空域管控、低空交通运输调度、突发事件与极端天气应急处置、交通网络与数据安全等核心技术难题。

更多>
2026, 26(3): .
摘要(592) HTML (229) PDF (4599KB) (100)
低空立体交通前沿综述
无人驾驶航空器自主探测与避让技术研究综述
汤新民, 顾俊伟, 张康, 苗亚
摘要: 为推动无人驾驶航空器自主探测与避让系统适配未来低空多元化、高密度、高动态的复杂运行环境,从核心技术原理及标准切入,介绍了系统基本功能架构,剖析了现有标准在复杂低空环境中的适用性与局限性;围绕目标探测、动态跟踪、冲突告警、避让决策四大关键技术,阐述了各技术在国内外的研究成果,从不同维度对比了各技术手段的特性;着眼于未来自主探测与避让系统的发展趋势,探讨了目标探测、跟踪、预警/告警、自主决策等重要环节的潜在发展方向,总结了未来该领域可能面临的挑战与机遇。研究结果表明:目标探测技术手段呈现多样性,但受功耗、质量、频段资源等多重约束,难以满足低空无人机多场景、全自主探测需求;跟踪与告警算法存在架构通用性不足、泛化能力弱及计算资源有限等问题,难以适应复杂动态环境;避让决策仍以基于传统规则或非协作优化为主,在高密度无人机协同场景下决策效率与灵活性显著受限;探测与避让技术作为保障有人/无人混合空域安全运行的核心支撑,其未来发展将呈现四大趋势,即协作与非协作技术融合的多维度监视、多目标感知与智能学习结合的精准跟踪、风险度量与状态推演协同的动态预警、分布式协同的自主决策机制,为后续探测与避让系统研发升级与实际应用提供参考。更多>
2026, 26(3): 1-24. doi: 10.19818/j.cnki.1671-1637.2026.085
摘要(943) HTML (391) PDF (3125KB) (172)
智能飞行汽车:驱动未来城市空中交通
梁军, 戴雨辛, 王文飒, 沙阳洋, 杜学文, 陈龙
摘要: 系统梳理了智能飞行汽车(IFC)的关键技术进展,主要从车体设计与动力系统、自主导航与控制技术、车路云协同技术3个层面展开综述;总结了涵道风扇、折叠翼、分体式等多样化构型及混合动力、燃料电池等能源架构的发展现状;重点回顾了多传感器融合、深度学习路径规划与鲁棒控制等自主导航与控制方法;探讨了低空通信网络、协同感知和智能调度在车路云一体化架构中的应用;分析了IFC当前在构型标准化、复杂环境感知、跨模态协同和大规模调度等方面面临的挑战并提出未来研究方向。研究结果表明:在人工智能、通信与能源技术的推动下,IFC技术正由以构型与动力为主导的单点突破阶段,逐步迈向以智能控制与系统协同为核心的综合集成阶段;将IFC纳入城市综合交通体系,从交通系统层面实现可预测、可管理与可验证的运行闭环,可为构建高效、安全、绿色的未来城市交通体系提供新路径。更多>
2026, 26(3): 25-44. doi: 10.19818/j.cnki.1671-1637.2026.150
摘要(679) HTML (259) PDF (2606KB) (116)
低空无人机物流公众接受度研究综述
张圣忠, 刘台莉, 曾苗华, 武姗
摘要: 为全面了解低空无人机物流公众接受度领域的研究进展,促进技术创新与社会采纳的协同发展,本文综合运用文献计量方法和系统综述方法梳理并总结了相关研究。从文献分布、理论模型、数据分析方法3个方面进行了分析,归纳了影响低空无人机物流公众接受度的关键因素,剖析了其对公众接受度的影响;构建了低空无人机物流公众接受度领域的研究框架;指出了现有研究的不足与未来研究方向。研究结果表明:低空无人机物流公众接受度文献数量总体呈现上升趋势,研究内容具有跨学科特点;理论模型以技术接受模型及其扩展模型为基础,并逐步整合感知风险、信任等认知理论形成综合分析框架,研究方法以结构方程模型等定量分析为主,呈现与机器学习、大数据分析等多元方法融合的趋势;无人机功能属性维度的技术特征、服务功能、环境效益等因素和公众心理认知维度的态度、感知易用性、感知有用性、感知风险、个人创新性、信任、主观规范等因素是关键影响因素。然而,面对低空无人机物流规模化发展趋势,现有研究在构建中国情境下的理论分析框架,丰富数据分析与量化方法,以及拓展考虑公众接受度的低空无人机物流决策研究方面有待深入,以期为行业政策制定与运营优化提供科学思路和决策依据。更多>
2026, 26(3): 45-59. doi: 10.19818/j.cnki.1671-1637.2026.151
摘要(544) HTML (254) PDF (1527KB) (140)
低空立体交通运输系统关键技术
无人机引导的狭窄弯曲路段多车协同通行控制
张茜, 郭戈, 王永川
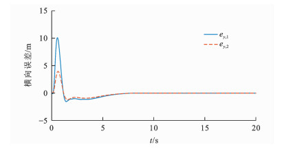
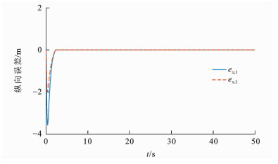
摘要: 针对含密集车流与狭窄车道等灾害应急运输场景中地面车辆感知能力不足、路径规划困难及协同响应不及时等问题,提出了一种基于无人机引导的地面车辆预设时间协同控制方法。以无人机广域感知与路径规划能力为依托,获取了可引导地面交通的路径信息,并将其通过无线通信传输至地面领航车辆,再由车队内部双向通信实现信息互联;设计了基于指数间距策略的扩展前瞻零初始耦合误差动态,以在消除协同算法设计限制的同时,有效避免误差累积与弯道切角行为;基于该误差动态,结合反演控制技术与预设时间引理,构造了分布式车辆控制器,其可保证预设时间单载具稳定性、队列网格稳定性与交通流稳定性存在,实现对响应效率及交通平滑等的综合提升。结果表明:提出的控制方法在狭窄道路与弯曲路径等多种复杂情况下,均可于预设时间(5 s)内实现路径的精确跟踪及协同误差的快速收敛,并通过队列网格稳定性和交通流稳定性评判指标可得其能有效抑制因信息传递造成的波动扩散与交通拥堵,显著提升交通安全与流畅性。综上,该方法具有良好的工程适用性和推广价值,可为智能交通系统中灾害应急运输等场景提供理论与技术支持。更多>
2026, 26(3): 60-74. doi: 10.19818/j.cnki.1671-1637.2026.152
摘要(606) HTML (257) PDF (7418KB) (109)
基于多源数据与大模型的无人机巡航风险识别技术
马涛, 吴俊, 唐樊龙, 范剑伟, 王宁
摘要: 针对无人机在巡航过程中面临的复杂风险事件识别问题,探究了无人机巡航风险的基本要素,明确了提示词中应包含的风险特征参数;分析了多模态大模型的实现方式、架构和典型模型,提出了提示词生成模型融合多源数据的方案;结合环境感知和检测识别追踪方法建立了集成宏观场景描述、动态场景补充、突发风险检测三大模块的提示词生成模型;将提取到的特征参数集成到提示词中,通过DeepSeek综合分析,完成无人机巡航风险的识别与判断。研究结果表明:三大模块能够快速完成无人机巡航风险的识别,并获得完整的提示词;基于Owl-ViT模型的静态场景描述能有效识别飞行中的静态障碍物,置信度超过80%;基于ByteTrack算法的动态物体抓取,可快速获取飞鸟、其他无人机等动态物体的距离、速度、坐标等动态信息;基于点云的突发风险识别可以捕捉点云障碍物信息,包括目标的距离、尺寸、体积、纵横比等,能够快速检测突发进入安全区域的障碍物;通过提示词生成的DeepSeek输出结果可详细展示巡航过程中的风险内容、等级并给出安全建议;开发的无人机巡航风险识别系统,可将感知识别数据可视化,并明确执行任务的设备和任务信息,进一步辅助DeepSeek进行风险判断。研究结果能够为无人机巡航过程中进行风险识别以及安全高效飞行提供有效技术支撑。更多>
2026, 26(3): 75-88. doi: 10.19818/j.cnki.1671-1637.2026.036
摘要(546) HTML (328) PDF (4061KB) (122)
城市物流无人机起降点与卡车停靠点协同选址方法
李卓伦, 陆建, 王学瑞, 李姗
摘要: 为提升卡车与无人机协同配送(Synchronized Truck-drone Delivery,STDD)模式的运营效率与服务质量,针对STDD模式下的设施布局难题,提出了无人机起降点与卡车停靠点协同选址方法。首先,基于地理信息数据,采用栅格法对三维城市空间进行离散化建模,通过整合障碍物分布、噪声影响、步行可达性等指标,精细量化分析栅格单元环境特征;然后,考虑物流配送距离、用户需求分布等因素,建立多目标无人机起降点选址模型,进一步结合起降点服务关系、无人机性能等条件,构建多目标卡车停靠点服务分配模型;最后,采用模糊C均值聚类算法对用户需求点进行空间聚合,兼顾飞行安全、噪声影响与取件效率,从帕累托前沿中选取相对最优的起降点布局方案,基于城市公共停车场分布数据,融合模糊C均值聚类与多目标多元宇宙优化算法,得到停靠点与起降点之间的最佳服务匹配关系。结果表明:随着单个起降点服务的建筑数量增长,起降点规模呈减少趋势,居民平均步行距离呈增长趋势;融合选址优化策略的聚类算法生成的无人机起降点平均环境得分为0.682,相比融合就近选址策略的聚类算法平均提升了49.2%;起降点数量与被启用的停靠点数量成正相关,与最近邻停靠点间距成负相关;与传统多目标多元宇宙优化算法相比,该算法将被启用的停靠点数量减少了33%,服务不均衡度下降了28.6%,最近邻间距均值提高了22.01%。所提方法实现了无人机起降点与卡车停靠点的选址优化布局,为智慧城市低空物流网络建设提供了技术支撑。更多>
2026, 26(3): 89-105. doi: 10.19818/j.cnki.1671-1637.2026.037
摘要(420) HTML (226) PDF (45546KB) (118)
基于多商品流模型的城市低空垂直起降机场吞吐量包络分析
常鑫, 唐尧, 汤新民, 高建树, 姚志洪
摘要: 为探究城市低空垂直起降机场起降方式选择及其吞吐量影响因素,构建了垂直起降机场多商品流模型,系统分析了垂直起降平台(TLOF)数量、登机口数量对垂直起降机场吞吐量的影响;实现了对设施利用率量化计算以及场面吞吐量包络图的生成,在此基础上揭示了保障设施最优数量配置,并对比了不同起降方式下的性能差异,为优化垂直起降机场设施配置提供了科学依据,提升了场面空间利用效率,实现了垂直起降机场集约化设计与运行。研究结果表明:单TLOF机场登机口数量的合理区间为4~5个,此时TLOF利用率分别为92%和100%,登机口利用率分别为55%和57%,登机口等待率分别为7%和12%,5个登机口相比4个提供了更高的设施利用率,但同时导致了显著的离场排队;多TLOF机场独立起降方式对场面吞吐量的提升最为显著,在所考虑的2、3个TLOF机场中相比单一起降方式分别提升了57%和135%;单一起降方式下TLOF数量对吞吐量的影响有限;平行起降方式展现了与独立起降方式一致的吞吐量增长和最大不平衡进场量增长,但其包络面积小于后者。研究成果可为城市空中交通垂直起降机场吞吐量计算、基础设施方案设计以及运行管制决策提供理论方法支持,进一步推动低空基础设施建设标准化发展。更多>
2026, 26(3): 106-117. doi: 10.19818/j.cnki.1671-1637.2026.087
摘要(257) HTML (110) PDF (1443KB) (42)
城市即时配送条件下无人机枢纽-骑手联合配送模式研究
杨扬, 左博睿, 赏珂祺
摘要: 针对城市即时配送中传统骑手直送模式的运力瓶颈以及无人机直接配送在高密度城市环境中面临的挑战,提出了无人机枢纽-骑手联合配送模式;采用了“骑手前端取货-无人机枢纽间运输-骑手末端配送”的三段式流程,并衍生出5种拓展模式;基于Logit模型构建了包含经济性和时效性双重属性的分担率模型,推导了新模式与既有模式效用均衡时的临界运距计算公式,评估了竞争力边界;采用蒙特卡洛模拟、基于旅行商问题的数值试验及排队论模型对枢纽间距离期望值、顺路系数及枢纽成本等关键参数进行估算;构建了符合中国城市即时配送特征的基准场景,并通过敏感性分析探究了路网条件、枢纽位置等因素对配送模式竞争力的影响。结果表明:基准场景下联合配送模式的临界运距为3.88 km,处于骑手直送模式主要服务范围内;当枢纽与供需点距离位于2.57~4.32 km且配送距离在5.17~9.49 km时,因无人机续航限制需中转,导致优势区间不连续分布;5种拓展模式的临界运距介于1.57~3.88 km,呈现差异化竞争特征,其中,需求端自提模式临界运距最低(1.57 km),适用于用户自提场景,而端到端直配和全程自主配送模式次低,但均需供给端自配枢纽,且全程自主配送模式需较高自动化水平;在多订单场景下,联合配送模式对时间敏感型货物在更广泛的距离区间内保持竞争优势。所提方法为解决无人机在城市配送中的适应性问题提供了新思路,可为无人机配送网络规划、枢纽选址布局和低空经济政策制定提供定量分析工具。更多>
2026, 26(3): 118-139. doi: 10.19818/j.cnki.1671-1637.2026.088
摘要(342) HTML (188) PDF (37342KB) (58)
风险规避与组合策略融合的多无人机协同路径规划方法
羊钊, 齐洪彪, 于阳阳, 郭悦翔, 李加琛
摘要: 针对低空经济发展过程中无人机在城市复杂环境运行时面临的安全性、经济损失、社会影响及运行效率等挑战,提出了一种融合风险规避与组合策略的多无人机协同路径规划方法。首先,基于真实城市环境构建三维栅格地图,融合多源风险信息,建立了风险评估与动态风险地图模型;其次,针对单架无人机,基于动态风险地图改进路径规划算法,引导无人机主动规避高风险区域,实现了路径总风险与长度的协同最小化;再次,针对多无人机间的冲突问题,综合考虑冲突风险、路径长度、路径风险和剩余路程比等指标,构建无人机优先级计算模型,并制定组合冲突消解策略,实现了多无人机协同路径规划。试验结果表明:所提改进算法相较于Dijkstra算法、蚁群优化算法和粒子群优化算法,路径风险分别降低了6.59%、25.94%和20.24%,路径长度分别减少了9.80%、11.94%和9.54%;在多无人机协同规划中,所设计的组合冲突消解策略针对5、10、15架无人机不同规模场景,其计算耗时较路径重规划策略分别降低了24.56%、27.42%和36.42%,任务耗时较起点等待策略分别减少了2.83%、3.29%和4.09%。该方法可高效解决无人机间的冲突,最终生成兼具安全性与经济性的协同飞行路径。更多>
2026, 26(3): 140-158. doi: 10.19818/j.cnki.1671-1637.2026.089
摘要(322) HTML (116) PDF (12676KB) (59)
基于MPC的机场车辆与航空器交叉冲突消解控制策略
张海燕, 张健, 欧阳杰, 袁勋明
摘要: 为解决机场场面服务车辆与航空器在滑行道与行车道交叉点频繁发生冲突的问题,提出了一种基于模型预测控制(MPC)的机场自动驾驶车辆与航空器交叉冲突消解方法。分析了机场场面车-机交汇的典型运行场景,明确了车辆在与航空器交叉冲突中需要满足的纵向动力学约束和航空器安全边界要求;在此基础上,提出将航空器及其安全边距经过冲突区域的时段定义为动态红灯时间窗约束,并以车辆能耗最小化和通行效率最大化为优化目标,建立了车辆MPC模型;采用序列二次规划方法对非线性约束优化问题进行滚动求解,实时生成了车辆的最优速度与加速度控制序列;结合天津滨海国际机场的真实场景数据开展仿真试验,并设置了多组随机工况进行对比分析。研究结果表明:在所提出的MPC策略下,车辆能够避免与航空器发生潜在冲突,与常态人工驾驶和理想人工驾驶相比,平均能耗降低14.81%和14.27%,平均通行时间缩短6.48%和5.70%,轨迹平稳性和控制效果均表现出明显优势。研究结果表明,提出的冲突消解控制策略不仅能够提高机场场面车辆运行的安全性与经济性,还为未来机场自动驾驶车辆的应用与推广提供了有效的理论支撑和技术参考。更多>
2026, 26(3): 159-170. doi: 10.19818/j.cnki.1671-1637.2026.090
摘要(256) HTML (176) PDF (5678KB) (36)
无人机协同的入口匝道交织区吸波驾驶策略
刘越, 梁国华, 陈咨羽, 田鑫, 陈亦新, 孟霄阳
摘要: 高速公路入口匝道交织区易产生具有自激性和可传播性的走停波,影响通行效率与能耗。面向未来无人机与智能网联车协同的应用场景,提出并验证了一套用于入口匝道交织区的无人机协同吸波驾驶策略,在智能网联车辆低渗透率的条件下进行了多方案对比评估。对照设定的4种方案,即仅观测无人机作为基准方案、传统车路协同吸波、自适应动态控制吸波、无人机与智能网联车协同吸波,构建了一体化流程,依次完成识别、预测与控制;利用多架无人机连续观测交织区,识别速度显著下降带及其传播方向,确定了走停波的空间位置与移动趋势;计算走停波在上游经过关键位置的时间范围,形成到达时间窗,并据此确定触发控制时间及目标速度;在到达时间窗内从车流中选择满足通信与安全约束的智能网联车辆,施加温和的稳速控制,使其进入交织区前小幅降速,通过后逐步恢复;全过程设定安全距离、加减速上限与速度回升门限,保证了可行与安全。分析结果表明:在开源微观交通仿真平台构建的入口匝道交织区场景中,相较于仅观测无人机的基准方案,无人机与智能网联车协同吸波使平均通行时间由65.78 s降至63.71 s,下降3.1%;波级指标显示拥堵严重度降低,速度分布整体上移;在渗透率为2%的条件下,触发覆盖率与选车成功率保持稳定;在相同需求与扰动强度下,其抑波效益优于渗透率为5%的传统车路协同方案和渗透率为2%的自适应动态控制策略方案。无人机提供的高视角观测与智能网联车辆的稳速干预可在低渗透率与轻路侧条件下实现可实施的吸波治理,适用于高速公路入口匝道交织区,并具备与可变限速和匝道计量协同应用的潜力。更多>
2026, 26(3): 171-184. doi: 10.19818/j.cnki.1671-1637.2026.091
摘要(320) HTML (130) PDF (2134KB) (45)
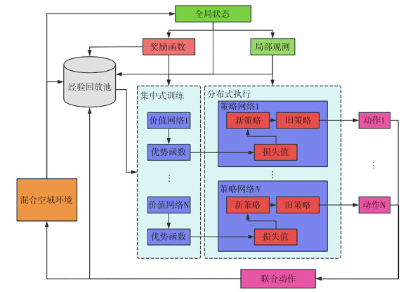
基于多智能体近端策略优化的低空异构飞行器实时三维冲突解脱方法
陈运翔, 苟明, 张建平, 芦维宁, 唐凯, 张光远
摘要: 针对低空异构飞行器实时三维冲突解脱问题,选取了中大型固定翼飞行器与轻小型多旋翼无人机共享空域运行这一类目前发展迅猛的低空运行场景开展研究;采用集中式训练与分布式执行框架,提出了一种基于多智能体近端策略优化(MAPPO)的解决方法;基于两类飞行器的运行特性确立了固定翼飞机稳定飞行、多旋翼无人机机动避让的实时三维冲突解脱策略,构建了兼顾碰撞避免、任务效率、优先级和平稳性的多维奖励函数;引入了优先级机制以保障固定翼飞机的任务优先性,同时引导多旋翼无人机主动避让。仿真试验表明:选取5、10、20、30架次轻小型多旋翼无人机仿真飞行过程开展基准试验均可实现92%以上任务成功率,计算开销为0.16~0.36 min,平均冲突解脱时间为0.28~1.76 s,飞行冲突占比为0.95%~2.18%,通过优化状态空间、动作空间和奖励函数,该方法在冲突解脱时间上优于现有方法2.25 s,任务成功率上提高2%,为进一步在广域范围开展低空异构飞行器融合运行研究奠定了基础。更多>
2026, 26(3): 185-197. doi: 10.19818/j.cnki.1671-1637.2026.092
摘要(413) HTML (173) PDF (5560KB) (51)
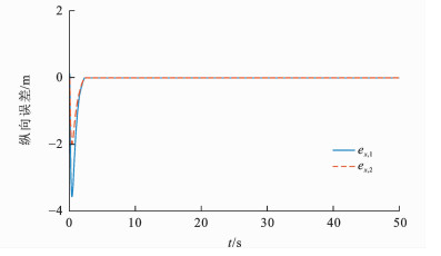
非合作微分博弈下eVTOL航空器自主避让决策与控制方法
赵昕颐, 王岩韬, 赵嶷飞
摘要: 为保障电动垂直起降(eVTOL)航空器在城市空域安全自主运行,针对非合作航空器入侵场景,提出了非合作博弈下eVTOL航空器自主避让决策与控制方法。针对具有不同飞行目标及避让意图的航空器,分别构建最优控制模型,并采用连续、混合动作空间表达控制输入;建立了基于非合作微分博弈的多机决策模型,以刻画冲突场景下航空器之间的避让或抢行行为;融合事件触发机制与模型预测控制框架,采用航迹预测-冲突检测-优化计算-控制执行的滚动优化流程,为航空器实时求解单步最优控制指令;采用迭代最优响应算法,逐步逼近非合作微分博弈问题的纳什均衡解,以提高在线计算效率;基于上述模型与算法,在双机对向、同向、交叉冲突场景下,开展了eVTOL航空器的自主避让仿真试验。试验结果表明:当预判入侵机不具备避让意图时,避让效果更优;采用“调速+调向+调高度”的复合机动策略能够使避让安全性提升32%,避让效率提升53%,并且能够减少88%的最大偏移距离;基于迭代最优响应的博弈优化算法单步内平均计算时间小于0.3 s,响应速度快。提出的自主避让决策与控制方法能够使eVTOL航空器在面对非合作目标冲突时,快速生成最优控制策略,从而实现安全、高效的自主避让。更多>
2026, 26(3): 198-214. doi: 10.19818/j.cnki.1671-1637.2026.093
摘要(241) HTML (88) PDF (6996KB) (38)
基于值迭代的无人机动态避撞优化方法
魏志强, 安心
摘要: 针对无人机飞行冲突自主解脱需要,提出了一种基于值迭代方法的马尔可夫决策过程优化模型。首先构建了值迭代动态避撞模型,实现无人机的实时安全避撞;然后针对空域的复杂性和不确定性问题,构建了涵盖两机相对高度、本机与入侵机的垂直速度、历史动作及时间等参数的精细化状态空间集;之后通过构建多因素动态成本函数,综合考虑冲突风险、最接近时间等因素进行动作判断,减少了无人机避撞时的不必要机动操作;最后提出通过引入自适应双层概率融合机制,解决传统确定性决策在复杂动态环境中的脆弱性问题,提高决策的鲁棒性。仿真试验结果表明:提出的动态避撞方法在3个仅考虑动态入侵机的冲突场景中可以实现无人机的安全避撞,两机最终相对高度分别为152.5、188.0、143.7 m;在同时考虑静态障碍物和动态入侵机的混合冲突场景中,本机与静态障碍物的最小垂直相对高度为174.7 m,两机的垂直相对高度为230.7 m,可以保证无人机安全飞行;与动态窗口法方法相比,4个场景下本机执行基于值迭代的避撞策略后,平均过度位置调整高度减少了62.4%,平均不必要的动作切换次数减少了88%。提出的基于值迭代的动态规划方法解决无人机避撞场景下的马尔可夫决策过程问题是可行的,无人机可以实现安全避撞。更多>
2026, 26(3): 215-227. doi: 10.19818/j.cnki.1671-1637.2026.153
摘要(243) HTML (109) PDF (3196KB) (41)
基于梯度优化的低空平面航路网规划方法
李杰, 沈堤, 余付平, 郭艺夺
摘要: 为解决低空航路网结构不完善、规划方法不成熟的问题,设计低空航路网结构并提出创新规划技术。结构上,构建“三层空域”整体框架(底层物流航路网、中层通行航路网、上层应急/公共航路网),内部采用单层双向航路设计,交叉点参考立交桥模式实现全向无等待通行;规划方法上,创新提出基于梯度优化的两阶段技术,全局规划通过路径规划算法生成航线,采用“扫描体”法识别转弯点与交叉点,经基于密度的带噪声应用空间聚类合并形成初始网络,局部优化将问题转化为航路汇聚点布局问题,设置9个移动方向构建方向矩阵,以航路网络总长度、航线总长度和安全约束为目标函数,通过动态更新转移概率迭代优化交叉点位置;以上海某区域为仿真场景,以150 m为高层建筑界定标准,设置12个起降点与34条航线验证。研究结果表明:规划的无冲突航路网,较现有方法迭代次数减少66%;85.3%的航线长度变化率为-10%~2%,未出现过度延长情况;节点布局规整,空域占用率与冲突风险显著降低。该结构框架与规划技术为城市低空航路网实际建设提供了可行方案,后续可拓展干线航路网规划研究。更多>
2026, 26(3): 228-243. doi: 10.19818/j.cnki.1671-1637.2026.154
摘要(286) HTML (153) PDF (24093KB) (44)
基于分块三维高斯泼溅的城市低空风险地图构建方法
张建平, 王致远, 张光远, 罗创, 陈运翔
摘要: 提出了城市低空三维风险地图构建方法,实现地形、人文、气象多个风险因子统一建模与表达;研究了基于分块三维高斯泼溅的无人机影像大区域重建,确保几何与光度连续,并派生数字表面模型、数字高程模型及形态指标,将人口密度和分层风速、风切变数据与地形因子在统一体素网格对齐;建立了对数线性池化与质量图加权融合的三维风险场,采用分位阈值形成风险等级;输出了二维热力、三维体渲染效果,并在成都市某新区约15 km2区域开展了试验。研究结果表明:分块一致性重建策略有效减少重建接缝与几何台阶,使峰值信噪比由27.8 dB提升至28.6 dB,派生地形指标分布更平滑;地形、人文、气象因子互补作用明显,融合后的风险分布合理,核心区风险超过可接受阈值的概率为7.4%,显著高于外围区域的1.5%;二维切片与三维体渲染均展现出空间连通性,城市核心区在30、80、120、200、300 m的综合风险分别为0.68、0.61、0.53、0.56、0.57;消融试验进一步验证了块间一致性、曲率特征、场景掩模、风切变与概率校准等模块的重要性。更多>
2026, 26(3): 244-260. doi: 10.19818/j.cnki.1671-1637.2026.155
摘要(408) HTML (138) PDF (8413KB) (48)
基于生物启发脉冲神经网络的无人机小目标检测
王思琦, 刘江, SRIGRAROM Sutthiphong, 向程, KHOO Boo Cheong, 蔡伯根
摘要: 针对无人机小目标检测方法难以在检测精度和计算复杂度之间实现有效权衡,进而难以实际部署的问题,本文提出一种基于生物启发脉冲神经网络(SNN)框架的SpikeSOD模型,用于无人机小目标检测。该模型方案基于目标检测YOLOv8模型进行改进,引入生物神经元多突触结构启发的泄露积分-多级点火(LIMF)神经元减小脉冲量化误差,缓解了SNN模型稀疏性加剧小目标信息丢失问题;使用轻量化的生物视觉神经元横向抑制机制启发的脉冲特征增强模块来增强主干网络对小目标局部信息及其周围环境的感知能力;采用脉冲特征融合模块来增强颈部网络的多尺度特征融合和互补表征能力。基于无人机航拍数据集VisDrone-DET2019进行验证,结果表明:相较于基线YOLOv8n模型,所提出的SpikeSOD模型平均精度均值提升了22.7%,参数量减少了16.7%,能耗降低了12.3 mJ,其中,对小目标检测性能的改善尤为显著;所设计的LIMF神经元相较于最具竞争力的神经元平均精度均值提升了8.8%,有效缓解了传统SNN模型在小目标信息处理中的局限性;相较于现有目标检测模型,SpikeSOD模型在检测精度、轻量化和低功耗3个关键指标间实现了有效平衡,在无人机平台的实际部署方面具有显著可行性和应用潜力。更多>
2026, 26(3): 261-275. doi: 10.19818/j.cnki.1671-1637.2026.156
摘要(444) HTML (210) PDF (3357KB) (46)
面向智慧城市管理巡查的可靠性无人机机巢选址优化方法
高峰, 于滨
摘要: 为实现基于固定机巢的城管事件无人机自动巡查,降低机巢和无人机失效对效率与稳定性的影响,研究了基于多层级备援机制的固定机巢可靠性选址-分配问题;考虑任务点差异化巡查频率和固定机巢服务半径约束,构建了以机巢建设与运行总成本最小为目标的混合整数规划模型;提出基于拉格朗日松弛的混合算法,通过松弛选址-分配耦合约束,将原问题分解为机巢选址与多层级任务分配2个子问题精确求解以获得紧下界,设计覆盖增益驱动的选址修复算法生成可行上界,提出了基于邻域搜索的上界改进算法以加速收敛。研究结果表明:在小、中规模算例上,所提算法相较Gurobi求解器计算时间缩短57.56%~88.86%,大规模问题亦可在较短时间内给出高质量解;多层级冗余显著降低系统成本,以大连市中山区为例,3层冗余配置将总成本从72.36万元降至43.72万元,降幅约为39.59%,配置3层以上冗余机巢的边际收益显著减弱;随着机巢服务半径增大,总成本与建设成本先下降后趋于稳定,巡查成本基本不变;机巢采购单价与总成本、建设成本、巡检成本及人工巡检成本呈正相关,与机巢数量呈负相关;无人机单位飞行价格与总成本、建设成本和巡检成本近线性正相关,对人工巡检成本影响不显著。更多>
2026, 26(3): 276-290. doi: 10.19818/j.cnki.1671-1637.2026.157
摘要(409) HTML (173) PDF (7429KB) (45)
基于自适应微调的露天矿山低空无人机旋转目标检测
高铭, 陈鑫, 蒋烁, 胡满江, 秦洪懋, 边有钢
摘要: 为实现低空立体交通运输系统中露天矿山全场景实时视觉感知,提出基于自适应微调的无人机旋转目标检测方法(AFTDet)。针对矿用车辆从无人机视角观测时姿态变化显著的问题,设计自适应空间回归损失函数以优化角度学习并提高高纵横比目标的旋转边界框回归精度,提出微调非极大值抑制算法以利用重叠检测框的空间信息并通过定位参数差异的加权融合提升预测精度,构建包含乘用车辆、小型挖掘机、装载机和自卸卡车共4 540个旋转标注样本的露天矿山旋转目标检测数据集(MineR),最终在公开遥感数据集DOTAv1.0和自建MineR数据集上对AFTDet进行验证。结果表明:在公开遥感数据集DOTAv1.0上,AFTDet取得78.61%的平均计算精度AP50和55.45%的平均计算精度AP75,较基准模型RTMDet-R-m分别提升0.47%和1.80%;在自建MineR数据集上取得76.25%的AP50和44.38%的AP75,较基准模型分别提升1.06%和3.62%;消融试验中自适应标签分配策略使AP50提升0.99%、AP75提升2.50%,微调非极大值抑制使AP75进一步提升1.09%,检测速度达50.5帧·s-1,参数量维持2.467×107不变。自适应微调检测方法显著提升了旋转目标的姿态估计性能,尤其改善了大纵横比矿用车辆的检测召回率,在保持实时检测能力的同时为低空立体交通运输系统的无人机视觉感知提供了有效技术支撑,促进了露天矿山智能监控与调度系统的发展。更多>
2026, 26(3): 291-302. doi: 10.19818/j.cnki.1671-1637.2026.158
摘要(211) HTML (83) PDF (26664KB) (55)
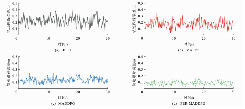
面向高层建筑应急救援的多无人机搜索轨迹协同控制方法
陈德启, 张自设, 张文会, 王宪彬
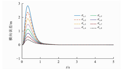
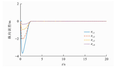
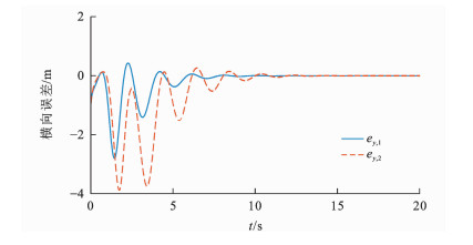
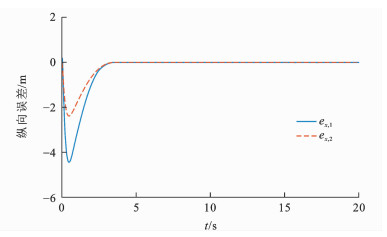
摘要: 为解决多无人机协同执行高层建筑应急搜寻任务时,因智能体间近距离碰撞、队形重构等关键协同经验匮乏,致使学习效率低下、策略鲁棒性不足,提出了一种融合优先经验回放的多智能体深度确定性策略梯度模型(PER-MADDPG);构建了集成六自由度动力学模型的无人机集群仿真环境,将多机协同搜寻任务抽象为多智能体马尔可夫决策过程,并设计了融合个体轨迹跟踪、能耗约束以及团队队形保持、避碰需求的多层次奖励函数;通过中心化评论家网络计算团队联合动作的时序差分误差,对联合经验进行量化并实施优先采样,引导算法聚焦于高价值的稀疏协同样本,从而加速了鲁棒协同策略的收敛。研究结果表明:PER-MADDPG算法任务成功率达98%,较基准MADDPG算法提升15.3%;智能体间碰撞率由8%降低至1%;在协同与控制精度方面,平均队形误差由0.07 m降至0.03 m,平均轨迹跟踪误差由0.12 m降至0.05 m;在四机及六机编队的扩展性测试中能有效克服物理空间拥挤导致的性能衰减,展现出优于基准算法的鲁棒性。建立的PER-MADDPG能够有效平衡个体控制精度与团队协同稳定性,提升高层建筑应急救援的搜寻效率。更多>
2026, 26(3): 303-316. doi: 10.19818/j.cnki.1671-1637.2026.159
摘要(393) HTML (149) PDF (7383KB) (44)